Pour tous ceux qui ont suivi et « fouillé » la crise financière grecque, il y a là des enseignements captivants. Bien sûr, pas pour les citoyens grecs ayant vécu ce « tsunami » qui a déferlé sur eux, gracieuseté du ministre allemand Schäuble qui imposait ses vues à l’ensemble des intervenants financiers, que ce soit la Banque centrale européenne (BCE), le Fonds monétaire international (FMI) ou encore la Banque mondiale (BM).
Un des principaux intervenants durant cette crise qui s’est manifestée en 2015: le ministre grec des finances Yanis Varoufakis porteur de solutions « structurantes » mais que la « machine a écrasé » sans scrupule. Son crime? Apostasie, i.e. ne pas penser comme les autres et oser s’en prendre à l’ordre établi. Le ministre à moto a perdu son pari et la Grèce a été écrasée par les autorités européennes, avec un lourd tribut laissé en héritage à la population. Mais le ministre à moto n’a pas dit son dernier mot…

Rappelons les faits: les banques de détail grecques étaient en situation de faillite et l’intervention de la troika (BCE, FMI et BM) était requise afin d’éviter qu’elles ne sombrent, entraînant de ce fait d’autres institutions financières en Europe et dans le monde. Je précise qu’il s’agit de banques de détail (tout commme, chez nous, la Banque royale, la Banque nationale,…) lesquelles sont des entreprises privées (appartenant à des actionnaires) et qui reçoivent leurs consignes de la BCE: cela revet une grande importance dans le débat entourant le déroulement de la crise grecque et sera mis en lumière plus loin dans cette note.
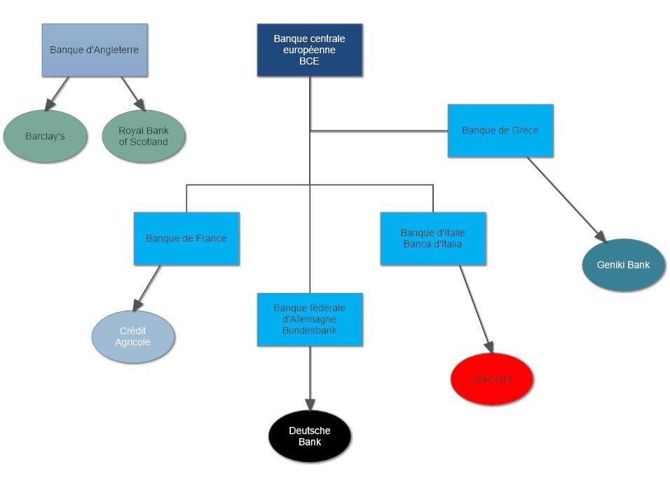
Il faut également préciser le fait que, depuis l’introduction de l’euro, les pays dits de la « zone euro » ont adopté cette monnaie et transféré leur juridiction à la Banque centrale européenne, seule à décider des politiques monétaires et à gérer les banques centrales ainsi que les banques de détail relevant dorénavant de son autorité. C’est le cas de la France, de l’Allemagne, de l’Italie et de la Grèce et des autres pays ayant adopté l’euro comme monnaie.
Mais ce n’est pas le cas de la Banque d’Angleterre, de la Banque nationale suisse et des autres pays n’ayant pas adopté l’euro et dont les banques centrales relèvent de leurs gouvernements respectifs. Le schéma joint à cette note illustre les liens de subordination existant en Europe depuis l’avènement de la zone euro.
Abordons maintenant la crise grecque…
Ainsi, dans les années précédent la crise financière de 2007-2008, les banques de détail ont investi massivement dans l’immobilier américain et dans les produits dérivés (swaps, options, futures,…) hautement spéculatifs, le tout participant à la frénésie du moment et afin d’apporter de généreux bénéfices pour leurs actionnaires. Ce fut le cas des banques américaines mais également le cas des banques européennes tel Barclay’s, Deustche Bank, Crédit Agricole, Unicredit et Geniki Bank établie en Grèce, entre autres.
Survient la crise et les banques de détail, toutes en état de faillite eu égard aux options contractées avant la crise, doivent être renflouées par leurs banques centrales et par les gouvernements respectifs. Ce fut notamment la cas de la Barclay’s et de la Royal Bank of Scotland (renflouées et nationalisées par la suite), des banques portugaises tel la Caixa Geral de Depositos, des banques irlandaises tel l’Anglo Irish Bank et, évidemment, des banques de détail grecques.
A ce stade-ci, il importe de préciser le fait que les banques de détail, propriété d’actionnaires (généralement de grands groupes financiers), ont été renflouées à même des fonds publics puisque les emprunts contractés par les gouvernements ont servi à verser des liquidités à ces banques pour leur éviter la faillite et, subsidiairement, à éviter de lourdes pertes pour leurs actionnaires. Ce fut également le cas des banques grecques lesquelles, au surplus, étaient des filiales de banques françaises, allemandes,…
Examinons donc plus en détail le scénario qui a été mis en place pour la Grèce en mettant en évidence la « déferlante » dont les grecs font encore les frais aujourd’hui:
1) les banques de détail grecques demandent l’intervention de la BCE pour obtenir des liquidités ét éviter la faillite
2) la troika consent à verser des liquidités aux banques grecques à la condition que le gouvernement grec:
a) implante des réformes en vue de libéraliser le commerce
b) privatise les ports, aéroports,… et les cède à des intérêts privés
c) assouplisse les lois du travail
d) sabre dans les avantages sociaux des employés de l’état
e) réduise les pensions afin de combler les déficits des régimes publics de pension
et nombre d’autres mesures…
3) le gouvernement grec refuse ces réformes et les banques de détail – propriété de grands financiers en France, en Allemagne,… – exercent pression sur la BCE afin qu’elle « convainque » le gouvernement grec d’implanter ces réformes
4) le gouvernement refusant d’adopter ces mesures, la BCE ne verse aucune liquidité aux banques (les déposants se retrouvant devant des guichets bancaires « vides ») et limite au surplus le peu de liquidités disponibles aux retraits bancaires de moins de 60 euros par jour
5) la crise monétaire et sociale s’amplifiant, le gouvernement doit céder aux impératifs de la troika en acceptant les conditions suivantes:
1) des emprunts sont souscrits pour financer les banques et ces emrpunts sont inscrits à la charge de l’état (dettes libellées à l’État grec)
2) des liquidités « suffisantes » issues de ces emprunts sont transférées aux banques de détail à travers la Banque de Grèce, celle-ci n’étant qu’un intermédiaire entre la BCE et les banques de détail
3) ces liquidités sont versées aux actionnaires des banques grecques (français, allemands,…) afin de les « compenser pour leurs pertes » dans ces banques de détail
4) le gouvernement grec est tenu de mettre en application les exigences formulées par les autorités européennes en ouvrant son marché à la compétition et en privatisant les actifs propriété de l’état.
En résumé, l’état hérite des dettes contractées afin de compenser les actionnaires – privés – des banques de détail qui ont spéculé à outrance avant la crise financière de 2007-2008 au lieu de pénaliser les actionnaires pour avoir induit leurs filiales à prendre des risques démesurés. Un peu comme si, votre voisin étant en faillite, la banque lui versait des liquidités mais vous imputait la dette dans vos avoirs!

Pour ceux et celles voulant approfondir ce dossier, une très bonne analyse de toute la crise financière grecque nous est proposée dans la magazine Foreign Affairs:
Beware Greeks Bearing Rifts – Foreign Affairs – 2018-01
Voilà comment s’est déroulée la saga concernant la crise grecque et le gouvernement, dans l’impossibilité d’intervenir auprès de sa banque centrale afin d’éviter la crise de liquidités via les règles régissant la zone euro, a dû se résoudre à accepter toutes les exigences formulées par les autorités allemandes et autres. Au seul bénéfice des banques françaises et autres grands financiers qui avaient incité leurs succursales à spéculer activement sur le marché immobilier américain et à souscrire des produits dérivés hautement spéculatifs.
Voilà qui est bien triste pour les citoyens grecs qui ont été « matraqués et mis à genoux » mais toute cette saga pourrait connaïtre un dénouement « intéressant » dans les prochaines années: le ministre grec de la finance à l’époque de la crise et dont la marque de commerce était de circuler « à moto », Yanis Varoufakis, entend forcer la BCE à « ouvrir ses livres » afin d’y démasquer les tricheries et autres irrégularités qui auraient été commises par les dirigeants de la BCE, comme nous le rapporte l’agence Reuters:
http://mobile.reuters.com/article/amp/idUSL8N1OI51Y
Espérons que la Cour suprême entende ce dossier qui pourrait nous en aprendre beaucoup sur les « tractations » ayant entouré la gestion de cette crise.